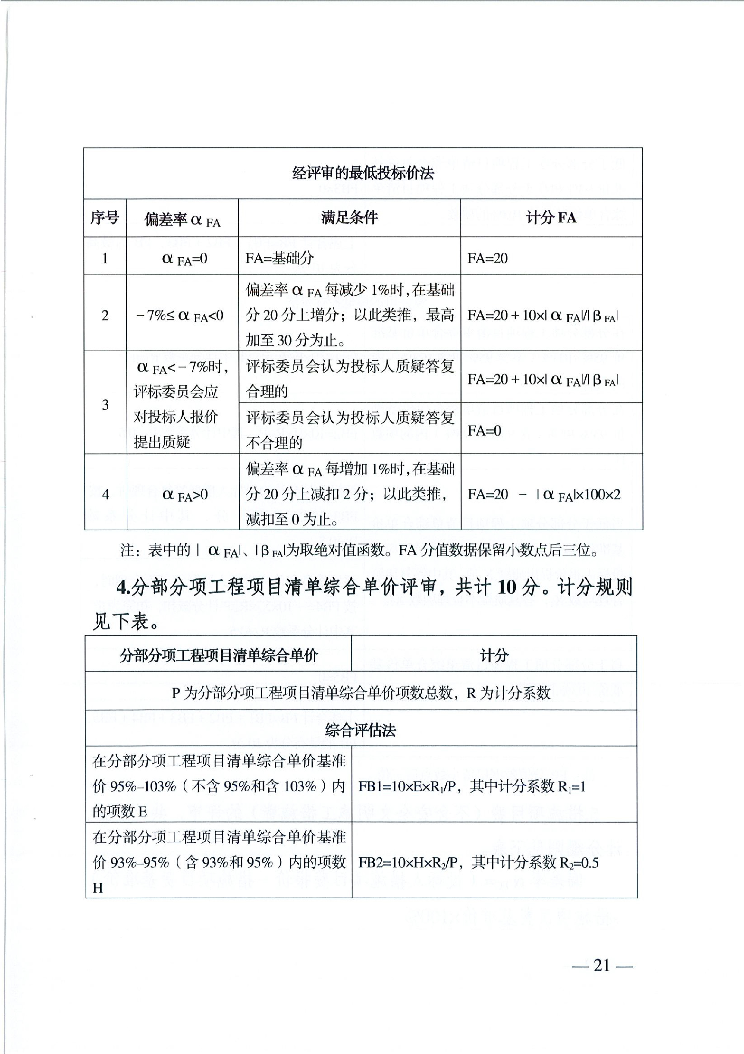
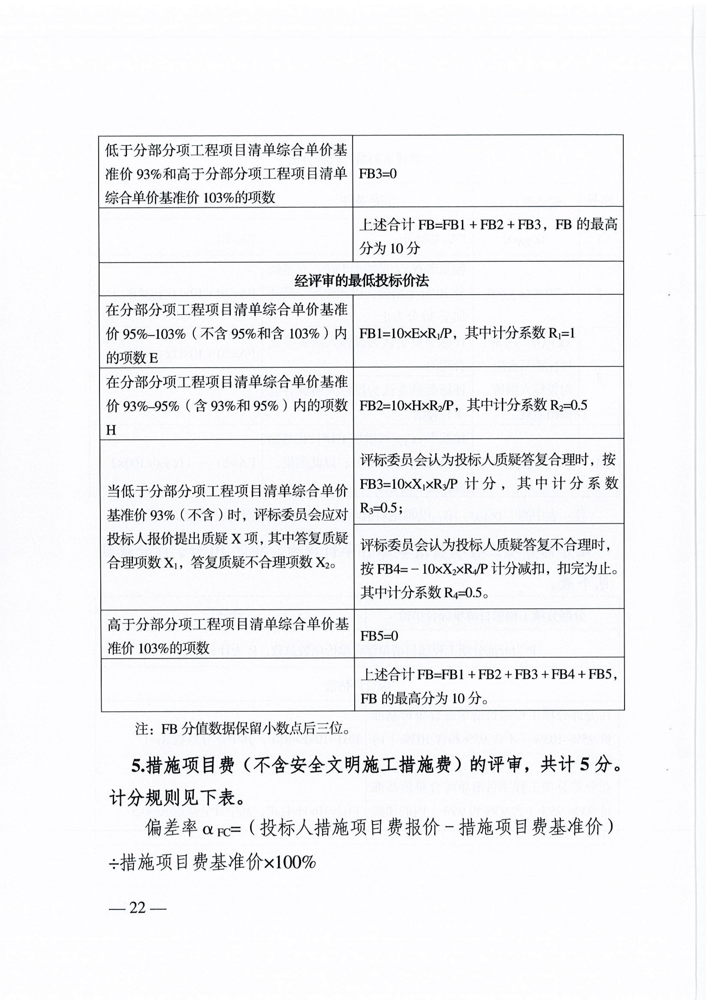
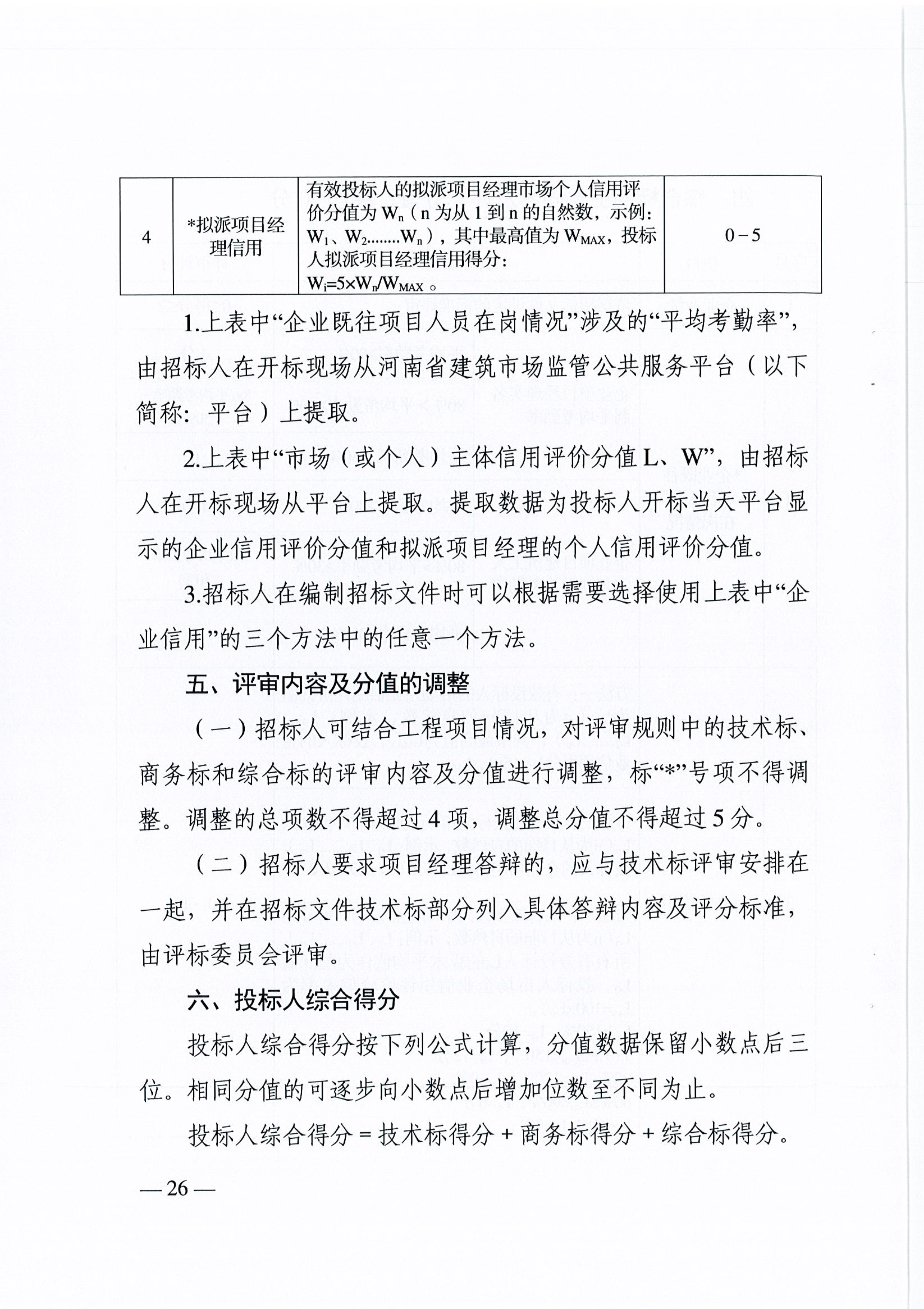
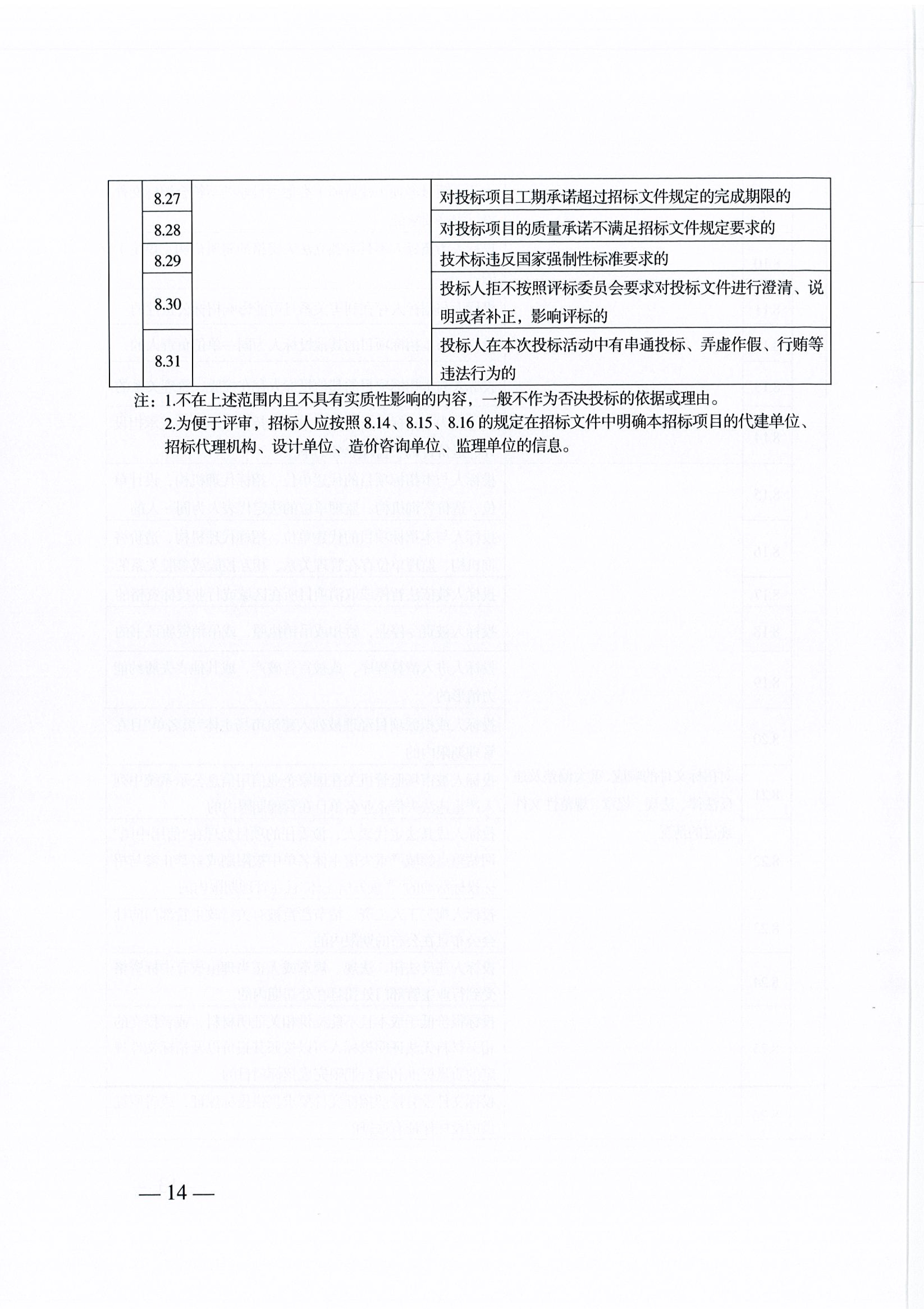
河南省住房和城乡建设厅关于印发《河南省建设工程工程量清单招标评标办法》的通知 发布时间:2024-11-27 16:51:29 浏览量: 30 上一篇:评标委员会和评标方法暂行规定2024-11-27 下一篇:河南省水利厅 河南省发展改革委 河南省财政厅关于印发《河南省水权交易管理办法(试行)》的通知2024-11-27